上一期我们聊了Dex与Native Library的优化,是不是还有点意犹未尽的感觉呢?那安装包还有哪些可以优化的地方呢?

请看上面这张图,Assets、Resource以及签名metadata都是安装包中的“资源”部分,今天我们就一起来看看如何进一步优化资源的体积。
在美团的一篇文章《Android App包瘦身优化实践》中,也讲到了很多资源优化相关的方法,例如WebP和SVG、R文件、无用资源、资源混淆以及语言压缩等。
在我们的安装包中,资源相关的文件具体有下面这几个,它们都是我们需要优化的目标文件。

想使用好AndResGuard工具,需要对安装包格式以及Android资源编译的原理有很深地理解,它主要有两个功能,一个是资源混淆,一个是资源的极限压缩。
接下来我们先来复习一下这个工具的核心实现,然后再进一步思考还有哪些地方需要继续优化。
1. 资源混淆
ProGuard的核心优化主要有三个:Shrink、Optimize和Obfuscate,也就是裁剪、优化和混淆。当初我在写AndResGuard的时候,希望实现的就是ProGuard中的混淆功能。
资源混淆的思路其实非常简单,就是把资源和文件的名字混淆成短路径:
Proguard -> Resource Proguard
R.string.name -> R.string.a
res/drawable/icon -> res/s/a
那么这样的实现究竟对哪些资源文件有优化作用呢?
resources.arsc。因为资源索引文件resources.arsc需要记录资源文件的名称与路径,使用混淆后的短路径res/s/a,可以减少整个文件的大小。
metadata签名文件。签名文件MF与SF都需要记录所有文件的路径以及它们的哈希值,使用短路径可以减少这两个文件的大小。


资源文件有一个非常大的特点,那就是文件数量特别多。以微信7.0为例,安装包中就有7000多个资源文件。所以说,资源混淆工具仅仅通过短路径的优化,就可以达到减少resources.arsc、签名文件以及ZIP文件大小的目的。
既然移动优化已经到了“深水区”,正如Dex和Library优化一样,我们需要对它们的格式以及特性有非常深入的研究,才能找到优化的思路。而我们要做的资源优化也是如此,要对resources.arsc、签名文件以及ZIP格式需要有非常深入的研究与思考。
2. 极限压缩
AndResGuard的另外一个优化就是极限压缩,它的极限压缩功能体现在两个方面:
更高的压缩率。虽然我们使用的还是Zip算法,但是利用了7-Zip的大字典优化,APK的整体压缩率可以提升3%左右。
压缩更多的文件。Android编译过程中,下面这些格式的文件会指定不压缩;在AndResGuard中,我们支持针对resources.arsc、PNG、JPG以及GIF等文件的强制压缩。
/* these formats are already compressed, or don't compress well */
static const char* kNoCompressExt[] = {
".jpg", ".jpeg", ".png", ".gif",
".wav", ".mp2", ".mp3", ".ogg", ".aac",
".mpg", ".mpeg", ".mid", ".midi", ".smf", ".jet",
".rtttl", ".imy", ".xmf", ".mp4", ".m4a",
".m4v", ".3gp", ".3gpp", ".3g2", ".3gpp2",
".amr", ".awb", ".wma", ".wmv", ".webm", ".mkv"
};
这里可能会有一个疑问,为什么Android系统会专门选择不去压缩这些文件呢?
压缩效果并不明显。这些格式的文件大部分本身已经压缩过,重新做Zip压缩效果并不明显。例如PNG和JPG格式,重新压缩只有3%~5%的收益,并不是十分明显。
读取时间与内存的考虑。如果文件是没有压缩的,系统可以利用mmap的方式直接读取,而不需要一次性解压并放在内存中。
Android 6.0之后AndroidManifest支持不压缩Library文件,这样安装APK的时候也不需要把Library文件解压出来,系统可以直接mmap安装包中的Library文件。
android:extractNativeLibs=“true”
简单来说,我们在启动性能、内存和安装包体积之间又做了一个抉择。在上一期中我就讲过对于Dex和Library来说,最有效果的方法是使用XZ或者7-Zip压缩,对于资源来说也是如此,一些比较大的资源文件我们也可以考虑使用XZ压缩,但是在首次启动时需要解压出来。
学习完AndResGuard工具的混淆和压缩功能的实现原理后,可以帮助我们加深对安装包格式以及Android资源编译的原理的认识。
但AndResGuard毕竟是几年前的产物,那现在又有哪些新的进阶优化方法呢?
1. 资源合并
在资源混淆方案中,我们发现资源文件的路径对于resources.arsc、签名信息以及ZIP文件信息都会有影响。而且因为资源文件数量非常非常多,导致这部分的体积非常可观。
那我们能不能把所有的资源文件都合并成同一个大文件,这样做肯定会比资源混淆方案效果更好。

事实上,大部分的换肤方案也是采用这个思路,这个大资源文件就相当于一套皮肤。因此我们完全可以把这套方案推广开来,但是实现起来还是需要解决不少问题的。
// 系统默认的方式
Drawable drawable = getResouces().getDrawable(R.drawable.loading);
// 新的获取方式
Drawable drawable = CustomResManager.getDrawable(R.drawable.loading);
那为什么我们不像SVG那样,直接把这些解析完的所有Drawable全部丢到系统的缓存中呢?这样代码就无需做太多修改?之所以没这么做主要是考虑对内存的影响,如果我们把全部的资源文件一次性全部解析,并且丢到系统的缓存中,这部分会占用非常大的内存。
我在逆向Facebook的App的时候也发现,它们的资源和多语言基本走的完全是自己的流程。在“UI优化”时我就说过,我们先在系统的框架下尝试做了很多的优化,但是渐渐发现这样的方式依然要受系统的各种制约,这时就要考虑去突破系统的限制,把所有的流程都接管过来。
当然我们也需要在性能和效率之间寻找平衡点,要看自己的应用当前更重视性能提升还是开发效率。
2. 无用资源
AndResGuard中的资源混淆实现的是ProGuard的Obfuscate,那我们是否可以同样实现资源的Shrink,也就是裁剪功能呢?应用通过长时间的迭代,总会有一些无用的资源,尽管它们在程序运行过程不会被使用,但是依然占据着安装包的体积。
事实上,Android官方早就考虑到这种情况了,下面我们一起来看看无用资源优化方案的演进过程。
第一阶段:Lint
从Eclipse时代开始,我们就开始使用Lint这个静态代码扫描工具,它里面就支持Unused Resources扫描。

然后我们直接选择“Remove All Unused Resources”,就可以轻松删除所有的无用资源了。既然它是第一阶段的方案,那Lint方案扫描具体的缺点是什么呢?
Lint作为一个静态扫描工具,它最大的问题在于没有考虑到ProGuard的代码裁剪。在ProGuard过程我们会shrink掉大量的无用代码,但是Lint工具并不能检查出这些无用代码所引用的无用资源。
第二阶段:shrinkResources
所以Android在第二阶段增加了“shrinkResources”资源压缩功能,它需要配合ProGurad的“minifyEnabled”功能同时使用。
如果ProGuard把部分无用代码移除,这些代码所引用的资源也会被标记为无用资源,然后通过资源压缩功能将它们移除。
android {
...
buildTypes {
release {
shrinkResources true
minifyEnabled true
}
}
}
是不是看起来很完美,但是目前的shrinkResources实现起来还有几个缺陷。

所以尽管我们的应用有大量的无用资源,但是系统目前的做法并没有真正减少文件数量。这样resources.arsc、签名信息以及ZIP文件信息这几个“大头”依然没有任何改善。
那为什么Studio不把这些资源真正删掉呢?事实上Android也知道有这个问题,在它的核心实现ResourceUsageAnalyzer中的注释也写得非常清楚,并尝试解决这个问题提供了两种思路。

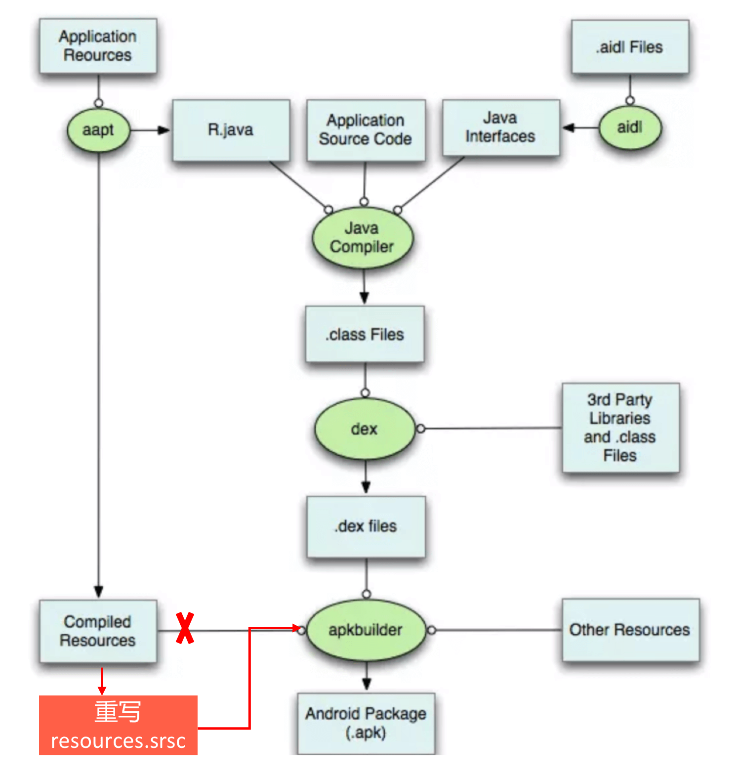
如果想解答系统为什么不能直接把这些资源删除,我们需要先回过头来重温一下Android的编译流程。

由于Java代码需要用到资源的R.java文件,所以我们就需要把R.java提前准备好。
在编译Java代码过程,已经根据R.java文件,直接将代码中资源的引用替换为常量,例如将R.String.sample替换为0x7f0c0003。
.ap_资源文件的同步编译,例如resources.arsc、XML文件的处理等。
如果我们在这个过程强行把无用资源文件删除,resources.arsc和R.java文件的资源ID都会改变(因为默认都是连续的),这个时候代码中已经替换过的0x7f0c0003就会出现资源错乱或者找不到的情况。
因此系统为了避免发生这种情况,采用了折中的方法,并没有二次处理resources.arsc文件,只是仅仅把无用的Drawable和Layout文件替换为空文件。
第三阶段:realShrinkResources
那怎么样才能真正实现无用资源的删除功能呢?ResourceUsageAnalyzer的注释中就提供了一个思路,我们可以利用resources.arsc中Public ID的机制,实现非连续的资源ID。
简单来说,就是keep住保留资源的ID,保证已经编译完的代码可以正常找到对应的资源。

但是重写resources.arsc的方法会比资源混淆更加复杂,我们既要从这个文件中抹去所有的无用资源相关信息,还要keep住所有保留资源的ID,相当于把整个文件都重写了。
正因为异常复杂,所以目前Android还没有提供这套方案的完整实现。我最近也正在按照这个思路来实现这套方案,希望完成后可以尽快开源出来。
今天我们回顾了AndResGuard工具的实现原理,也学习了两种资源优化的进阶方式。特别是无用资源的优化,你可以看到尽管是无所不能的Google,也并没有把方案做到最好,依然存在一些妥协的地方。
其实这种不完美的地方还有很多很多,也正是有了这些不完美的地方,才会出现各种各样优秀的开源方案。也因此我们才会不断思考如何突破系统的限制,去实现更多、更底层的优化。
对于Android的编译流程,你还有不理解的地方吗?对于安装包中的资源,你还有哪些好的优化方案?欢迎留言跟我和其他同学一起讨论。
不知道你有没有想过,其实“第三阶段”的无用资源删除方案也并不是终极解决方案,因为它并没有考虑到无用的Assets资源。
但是对于Assets资源,代码中会有各种各样的引用方式,如果想准确地识别出无用的Assets并不是那么容易。当初在Matrix中,我们尝试提供了一套简单的实现,你可以参考UnusedAssetsTask。
希望你在课后也可以进一步思考,我们可以如何识别出无用的Assets资源,在这个过程中会遇到哪些问题?
欢迎你点击“请朋友读”,把今天的内容分享给好友,邀请他一起学习。最后别忘了在评论区提交今天的作业,我也为认真完成作业的同学准备了丰厚的“学习加油礼包”,期待与你一起切磋进步哦。
© 2019 - 2023 Liangliang Lee. Powered by gin and hexo-theme-book.